牙周病(PD)是成年人中第11大流行疾病,影响全球20-50%的成年人牙周炎始于口腔细菌生态失调,涉及牙周组织的持续炎症,使软硬组织受损,最终导致牙齿脱落。目前牙周炎的临床治疗,往往难以维持稳定的抗炎环境,因此有效的抗炎功能对于控制持续炎症和支持长期组织修复至关重要,这对于改善牙周炎的结果也至关重要。
2025年2月14日,香港大学牙科学院应用口腔科学与社区牙科护理系、理学院化学系、兰州大学应用有机化学国家重点实验室和甘肃省有色金属化学与资源利用重点实验室共同在《ACS Nano》发表了题为“Multifunctional Injectable Bioadhesive with Toll-like Receptor 4 and Myeloid Differentiation Factor 2 Antagonistic Anti-inflammatory Potential for Periodontal Regeneration”的研究论文。团队开发了一种多功能可注射水凝胶,可以直接抑制炎症途径,而不需要额外的药物。
● 影响因子:IF=15.8
引用Signalway Antibody(SAB)抗体 :
► GSK3b Antibody#21002
► β-Catenin Antibody#47993
► RUNX2 Rabbit mAb#49158
Title
具有Toll样受体4和髓样分化因子2拮抗抗炎功效的多功能可注射生物粘合剂用于牙周再生。
Abstract
有效地解决牙周炎的炎症是具有挑战性的,因为传统的注射水凝胶通常需要添加药物来提供足够的抗炎作用。
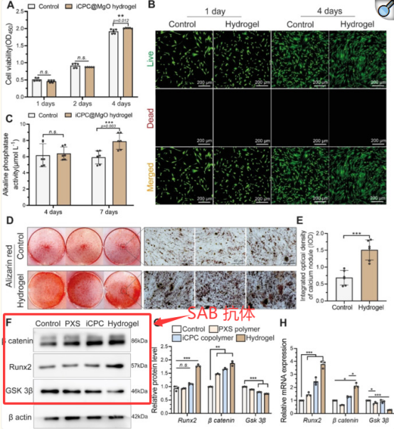
作者团队发现木糖醇、咖啡酸和柠檬酸具有抗炎和抗菌作用,并支持骨再生。于是开发了一种基于咖啡酸修饰的聚琥珀酸木糖醇(PXS) iCPC@MgO复合水凝胶,并测试了其在牙周再生中的潜在应用。iCPC@MgO水凝胶表现出快速的湿组织粘附性和可注射性,这归因于从咖啡酸中提取的儿茶酚群。用于合成水凝胶的PXS聚合物被发现具有抗炎特性,并作为Toll样受体4和髓样分化因子2复合物(TLR4-MD2)的拮抗剂。该水凝胶还通过刺激细菌内的抗生素合成和破坏细菌细胞壁,对牙龈卟啉单胞菌和放线菌聚集菌表现出出色的抗菌效率。在牙周炎小鼠模型中,iCPC@MgO水凝胶除了具有再生作用外,还具有减少炎症因子、抑制主要牙周炎相关细菌和维持龈下微生物群平衡的治疗潜力。这些特性,结合它们的生态友好性,牢固地确立了iCPC@MgO水凝胶作为一个非常有前途的选择,用于牙周炎治疗以及各种其他炎症条件下的组织愈合、修复和再生,不需要额外添加药物。
Highlights
❖ 聚琥珀酸木糖醇是TLR4-MD2复合物的竞争性拮抗剂

❖ 聚琥珀酸木糖醇通过抑制NF-kappaB通路抑制IL-6释放并发挥抗炎作用

❖ iCPC@MgO复合水凝胶表现出良好的生物相容性并促进hPDLSCs成骨分化

❖ iCPC@MgO复合水凝胶通过刺激细菌内的抗生素合成和破坏细菌细胞膜,有效地消除聚集菌放线菌和牙龈卟啉单胞菌

作者团队开发的可注射多功能生物胶粘剂水凝胶在体外和体内实验中均表现出优异的抗菌和成骨性能,为今后临床牙周再生奠定了坚实的基础。天然组分PXS和iCPC聚合物可能在其他领域有更广泛的应用。提高其力学性能对扩大iCPC@MgO复合水凝胶的应用范围具有重要意义。此外,解决水凝胶颜色的限制,优化反应过程以提高咖啡酸的接枝效率,将扩大其在其他口服应用中的适用性。
