随着全球人口老龄化加剧,中风的发病率也在不断上升,缺血性中风占所有中风病例的 70%至 80%,它会中断流向脑组织的血液供应,引发一系列病理反应,如细胞凋亡、自噬、坏死性凋亡和铁死亡。
组织纤溶酶原激活剂(tPA)这一种溶栓药物,被广泛用于治疗中风,并显示出积极的效果,但其应用受到众多禁忌症和狭窄治疗窗口的限制。此外,tPA 的延迟使用会加剧损伤,这一现象被称为脑缺血/再灌注损伤(CI/RI),其复杂病理机制仍在研究中。
在传统中医(TCM)中,临床应用以草药配方为核心,这些配方经由长期的医疗实践不断开发与完善,因其协同作用与整体调节的特点,在疾病治疗中表现出显著疗效。然而,目前许多中药配方的具体作用机制及活性成分仍不明确,这在一定程度上制约了其进一步的发展。
2025年1月31日,西安干细胞与再生医学重点实验室与陕西中医药大学基础与新药研究重点实验室等团队合作在《J Ethnopharmacol 》发表了题为“Classical prescription Daqinjiao decoction inhibit cerebral ischemia/reperfusion induced necroptosis and ferroptosis through multiple mechanisms”的研究论文。该研究藉由阐明经典方剂大秦艽汤(DQJT)治疗脑缺血/再灌注损伤的效果并揭示其分子机制,证实了DQJT的有效性,从而深化了对其中风治疗作用的理解。

引用 Signalway Antibody(SAB) 抗体21支

Title:经典方剂大秦艽汤通过多重机制抑制脑缺血/再灌注诱导的坏死性凋亡和铁死亡。
Abstract:大秦艽汤(DQJT)这一经典方剂在治疗中风方面已有数千年的应用历史,但其背后的机制一直不为人所知。本研究的目的在于阐明DQJT减轻脑缺血/再灌注损伤(CI/RI)的机制。通过高效液相色谱法(HPLC)对DQJT的主要成分进行定量分析,再作药理学评估,以确定DQJT在中脑动脉闭塞/再灌注(MCAO/R)模型中的疗效。通过无靶向代谢组学、脂质组学与网络药理学分析揭示潜在机制后,进一步利用UPLC-Q-TOF/MS技术检测脑组织中的DQJT源性成分,并运用分子对接技术验证了其生物活性成分的作用。
Highlights:
1. DQJT 治疗减少了由 MCAO/R 引起的脑损伤,表现为梗死面积减小、行为功能评分提高和神经元损伤减少。
2. 无靶向代谢组学和脂质组学显示,DQJT 改善了不饱和脂肪酸的代谢。
3. 根据网络药理学的研究,脂质代谢、环磷酸腺苷(cAMP)信号通路和 Toll 样受体信号通路等途径受到了显著影响,其中 HSP90AA1、TLR4 和 PKA 被确定为 DQJT 的潜在作用靶点。
4.免疫荧光和蛋白质印迹分析进一步表明,DQJT 通过抑制 HSP90AA1 和 TLR4 通路并增强 PKA 通路来对抗细胞坏死和铁死亡。
5.分子对接结果支持了 DQJT 在预防脑缺血/再灌注损伤中可能发挥的药理作用物质。


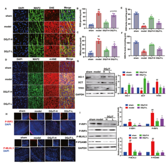
DQJT 改善了 MCAO/R 模型中的铁死亡和坏死性凋亡。
【A】脑切片用MAP2(绿色)、DHE(红色)和DAPI(蓝色)染色。400×。
【B. C】通过相对试剂盒按照实验流程对脑组织中的活性氧和丙二醛的含量进行了测定。
【D】对脑切片进行MAP2(绿色)、4-HNE (红色)和DAPI(蓝色)染色。400×。
【F】脑组织中GSH和GSH- px水平。
【G】免疫印迹图像及HO-1、XCT和TFR1蛋白表达水平。
【H】对大脑皮层进行P-RIP3(红色)、P-MLKL3(红色)和DAPI(蓝色)染色。×200。
【I】P-RIP1、P-RIP3、P-MLKL3 和 P-PGAM5 的代表性免疫印迹结果及定量分析。

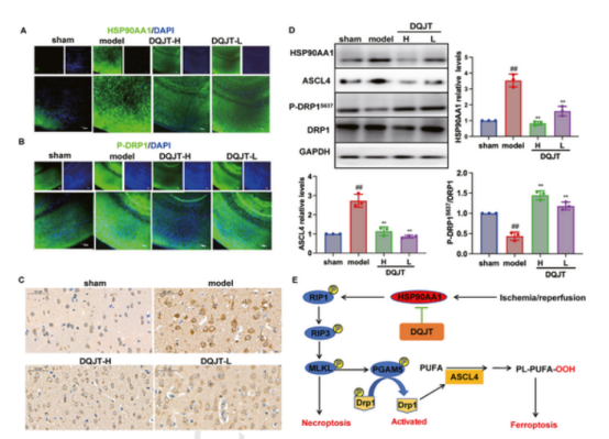
DQJT 抑制了 MCAO/R 模型中由 HSP90AA1 介导的通路。
【A.B】对大脑切片进行了 HSP90AA1和 P-DRP1的染色,以观察皮质中的情况。
【C】ASCL4 免疫组织化学的代表性图像。
【D】代表性蛋白质印迹图以及 HSP90AA1、ASCL4、P-DRP1、DRP1 水平的定量分析。
【E】DQJT 抑制了 HSP90AA1 - Drp1 - ASCL4 通路,从而改善了 MCAO/R 引发的铁死亡和坏死性凋亡。

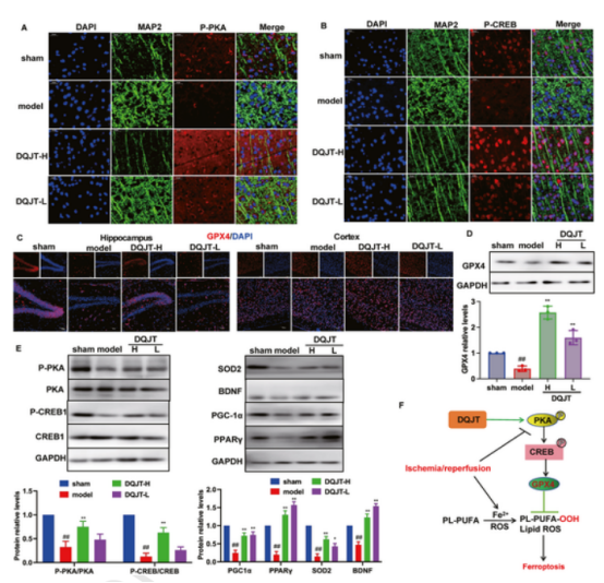
DQJT 在大脑中激活了 PKA/CREB/GPX4 通路。
【A】免疫染色图像,显示 P-PKA 与 MAP2 阳性细胞的共定位情况。
【B】免疫染色图像,显示 P-CREB1 与 MAP2 阳性细胞的共定位情况。
【C】海马体和大脑皮层组织中 GPX4 的免疫染色图像。
【D】代表性的蛋白质印迹图和 GPX4 的定量分析。
【E】代表性的蛋白质印迹图和 PKA/CREB1 及下游蛋白质的定量分析。
【F】DQJT 增强了 PKA 的磷酸化和 CREB 的激活,从而促进了 GPX4 的表达,以减少脂质过氧化和铁死亡。
Conclusion:该研究证实,DQJT通过调节细胞坏死和铁死亡途径(包括 HSP90AA1、TLR4 和 PKA 通路)来减轻由大脑中动脉闭塞/再灌注引起的脑损伤,这为DQJT在脑卒中治疗中的潜在机制和有效成分提供了见解,为其临床应用提供了全新的理论框架。
